
今天是2025年12月23日,星期二,农历十一月初四。今日天气:多云转小雨,7℃~21℃。
您的新闻“早餐”来了。欢迎点击收听宁广早新闻:本次节目新媒体编辑王净,责任编辑王净,责任编审徐宇辉,由夏梦和李侃为您播报。
▲ 王成在接受记者专访时表示:真抓实干实现“十五五”良好开局,拼搏奋进更好发挥领跑和带动作用。
▲ 2025年全国长期护理保险高质量发展大会在甬举行,章轲、李岩益、汤飞帆致辞。
▲ 2025年全国长护险高质量发展大会侧记——未来已来!科技重塑“失能”人生。
▲ 《发挥宁波开放优势,建设世界一流口岸》专栏 :今年前11月宁波口岸新能源汽车出口额260亿元,已超过去三年总和。

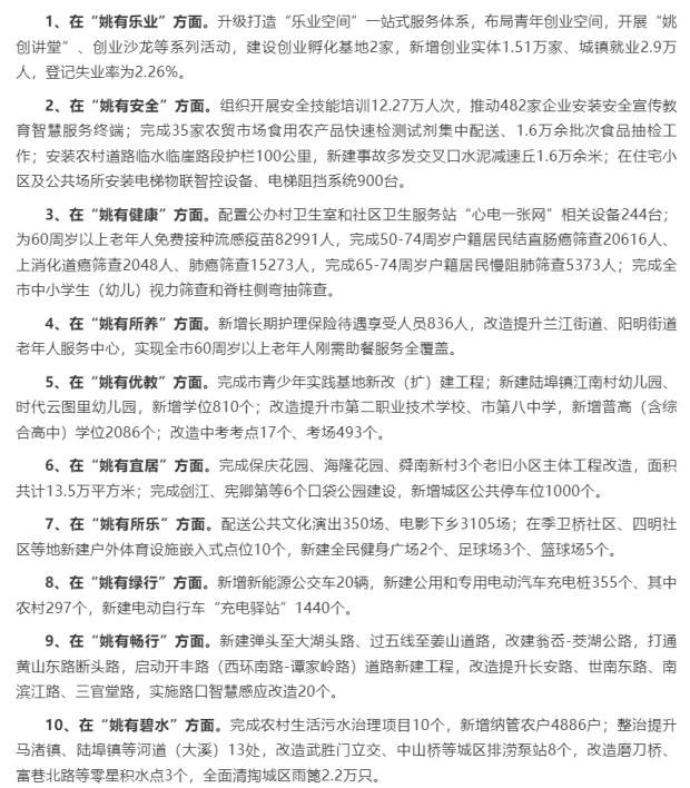
▲ 余姚举行“聚焦美好活力最名邑”2025系列主题新闻发布会,详解民生实事推进进展并回应社会关切。

▲ 《92快评》:民生实事就该 “向人民报告”。
▲ 农业银行宁波分行今年以来265亿元金融活水精准滴灌,已累计服务全市各级重大项目832个。

▲ 我市明天正式入冬,打破历史最晚入冬纪录;宁波各家航空公司加密直飞哈尔滨航班,市民可“任性”开启“冰雪游”。

▲ 中央军委举行晋升上将军衔仪式,习近平颁发命令状并向晋衔的军官表示祝贺。

▲ 李强主持召开国务院“十五五”规划《纲要草案》编制工作领导小组会议强调:深入学习贯彻习近平总书记重要讲话精神,进一步做好“十五五”规划纲要编制工作。
▲ 十四届全国人大常委会第十九次会议在京举行,多部法律草案首次亮相,回应社会热点问题。

▲ 中共中央办公厅、国务院办公厅印发《关于做好2026年元旦春节期间有关工作的通知》。
▲ 中国人民银行对外发布一次性信用修复政策,“免申即享”支持信用受损但积极还款的个人高效便捷重塑信用。
▲ 我国将对充电宝、电动自行车等高风险产品的CCC认证标志新增追溯二维码。

▲ 欧盟决定将针对俄罗斯的经济制裁再延长6个月,至2026年7月31日。
▲ 日本将重启最大核电站——新潟县柏崎刈羽核电站。

▲央视曝光网红“玫瑰盐”真相,不符合食用盐国家标准。

更多内容请收听每天早上7点整的《宁广早新闻》。您可以通过央广云听、宁聚、甬派、在宁波、蜻蜓、喜马拉雅等新媒体客户端收听或回听我们的节目。如果您想获取更多资讯,请关注“宁波之声”微信、微博。您也可以通过“宁波阳光热线”公众号向我们提供新闻线索。
声明:在宁波刊载此文是出于传递更多信息之目的。图片版权归原作者所有,仅作分享之用,如果分享内容侵犯您的版权或者所标来源非第一原创,请联系我们审核处理。